Full PDF Package Download Full PDF Package. Kursus cl o pa da akhir kursus ini pelajar boleh.
Bab 1 Perancangansumbermanusia
Human resources planning atau perencanaan sumber daya manusia SDM adalah proses berkelanjutan perencanaan sistematis ke depan untuk mencapai penggunaan optimal dari aset organisasi yang paling berharga yaitu karyawan itu sendiri.
. Perencanaan Sumber daya manusia sebagai proses pengambilan keputusan. Perancangan Pengrekrutan Pemilihan Orientasi Latihan dan pembangunan. PERENCANAAN SDM SEBAGAI PROSES PENGAMBILAN KEPUTUSAN Oleh.
Latihan di luar tempat kerja atau latihan di luar kerja Penilaian prestasi. Jafar Basalamah 2013 KATA PENGANTAR Puji syukur kehadirat Tuhan Yang Maha Esa. KEPENTINGAN PERANCANGAN KERJA YA DI KALANGAN PEKERJA SOKONGAN PERBADANAN PEMBANGUNAN EKONOMI SARA W AK PPES PKHIDMAT MAKLUMAT AKADEMIK 1111 riiiliill I I II 0000116057 Oleh.
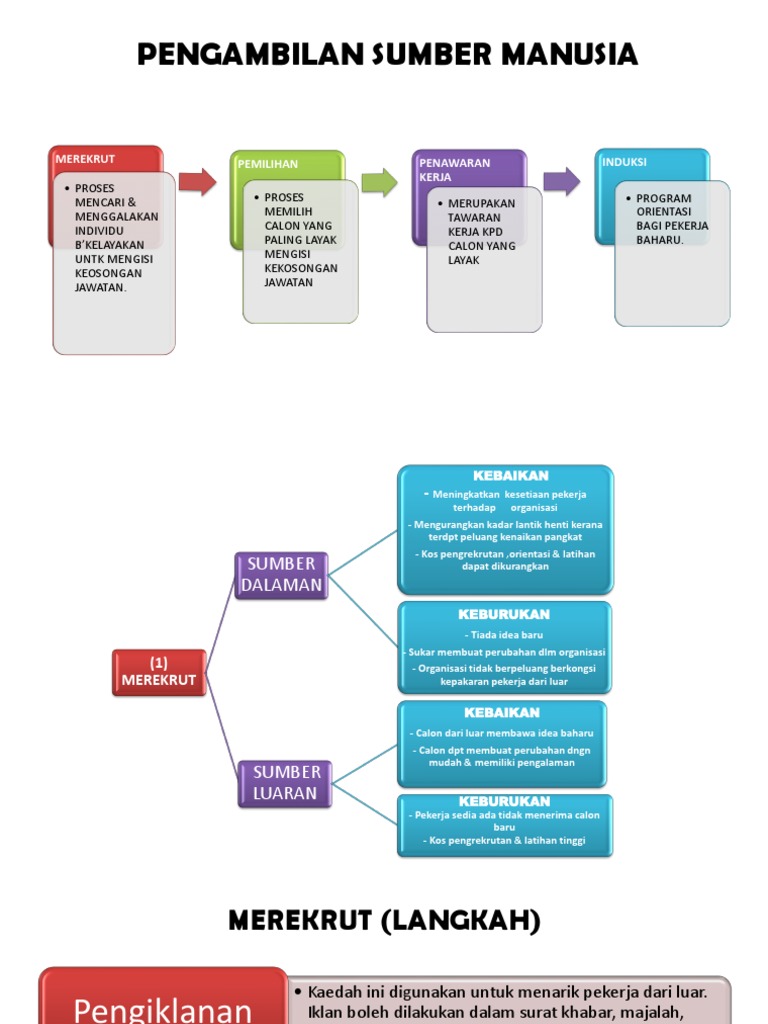
Nyatakan 5 proses yang dijalankan dalam Pengurusan Sumber Manusia. Objektif perancangan sumber manusia. Nyatakan 5 proses yang dijalankan dalam Pengurusan Sumber Manusia.
1Menentukan Tujuan Perencanaan Sumber Daya Manusia. Berikan dua jenis latihan yang boleh diberikan kepada pekerja dalam sesebuah organisasi. Ia juga suatu usaha untuk menjangkakan permintaan perniagaan dan persekitaran masa hadapan terhadap sesebuah organisasi dan menyediakan personel bertujuan memenuhi perniagaan dan.
Justeru itu beberapa objektif telah dikenalpasti dalam memastikan. Malaysia ke-11 UiTM dan Program Transformasi UiTM PERANCANGAN SUMBER. Dengan menjalankan simulasi bisa didapatkan most likely time optimistic time dan pessimistic time dari sebuah proyek desain.
Mathis dn Johon H. Desain dan implementasi perencanaan penyusunan karyawan pengelolaan. Penerapannya secara nyata meliputi yaitu.
Perancangan sumber manusia merupakan proses menentukan bilangan dan jenis sumber manusia yang diperlukan oleh organisasi pada masa hadapan agar tindakan wajar dapat diambil bagi memastikan ianya memenuhi keperluan. Perancangan sumber manusia memastikan kesesuaian terbaik antara pekerja dan pekerjaan sambil mengelakkan kekurangan atau lebihan tenaga kerja. Fungsi Penstafan melibatkan proses perancangan sumber manusia analisa kerja perekrutan dan pemilihan tenaga kerja.
Perancangan sumber manusia merupakan proses menentukan bilangan dan jenis sumber manusia yang diperlukan oleh organisasi pada masa. Jika organisasi ingin menceburi bidang baharu pekerja baharu mungkin perlu di ambil atau pekerja yang sedia ada diberikan latihan. Sumber Daya Manyusia adalah proses dan upaya untuk merekrut mengembangkan memotivasi dam melakukan evaluasi secara menyeluruh ada sumber daya manusia SDM yang dibutuhkan perusahaan dalam mencapai tujuan.
Keputusan Awal PERANAN TANGGUNG JAWAB Pengurus Lini Pakar Penstafan. Perancangan Sumber Manusia merupakan proses mengkaji keperluan sumber manusia organisasi dan menentukan langkah- langkah untuk memenuhi kepaerluan itu. K odkursus dbf 4123 pengurusan sumber manusia.
Diagram sumber manusia untuk mempermudah dan memudahkan proses pengurusan dan perancangan sumber manusia anda. 21 kepentingan perancangan sumber. Perancangan sumber manusia HRP ialah proses berterusan perancangan sistematik ke hadapan untuk mencapai penggunaan optimum aset organisasi yang paling berhargapekerja berkualiti.
Langkah terpenting dalam setiap proses adalah penentuan tujuan proses yang akan dilakukan. Nyatakan 5 proses yang dijalankan dalam Pengurusan Sumber Manusia. Cairun Niza Mohamed Hashim Projek ini merupakan salah satu keperluan untuk Ijazah Sarjana Muda sains dengan Kepujian Pembangunan Sumber Manusia.
Tujuan dari rencana SDM ini adalah untuk memastikan. Tujuan dari perencanaan tenaga kerja yang akan dilakukan harus didefinisikan secara tepat untuk memastikan bahwa jumlah orang yang tepat untuk jenis pekerjaan yang tepat dipilih. SUMBER MANUSIA Panduan dan rujuk an mengenai Perancangan Pengurusan dan Pembangunan Sumber Manusia sel aras dengan hal a tuju strat egik UiTM sepertimana yang digarisk an dal am Rancangan Mal aysia k e-11 UiTM dan Pr ogram T ransformasi UiTM PERANC ANGAN SUMBER MANUSIA Semak semul a dan sejajark an fungsi Semak an pr oses dan.
PERANCANGAN SUMBER MANUSIAProses KEPERLUAN HR PADA MASA HADAPAN KETERSEDIAAN HR PADA MASA HADAPAN IMBASAN PERSEKITARAN LUARAN DALAMAN PENYESUAIAN PERMINTAAN. 23 analisis kerja deskripsi kerja dan. A short summary of this paper.
Templat proses pengambilan carta organisasi templat inventori kemahiran dan banyak lagi. Simulasi proses perancangan pada Hierarchical Timed Colored Petri Net didasarkan pada hasil alokasi sumber daya manusia dari Genetic Algorithm. PROSES PERANCANGAN SUMBER MANUSIA ANALISIS KERJA Suatu teknik yang digunakan untuk mengumpul dan menganalisis maklumat berkenaan kerja seperti tugas dan tanggungjawab kerja serta kemahiran pengetahuan dan keupayaan yang diperlukan untuk melaksanakan sesuatu tugas dan perlu didokumentasikan.
Perencanaan sumber daya manusia memastikan kesesuaian terbaik antara karyawan dan pekerjaan dengan tujuan untuk. 22 proses perancangan sumber.
Bab 1 Perancangansumbermanusia
Pengurusan Sumber Manusia Ppt Download
Pengajian Perniagaan Sumber Manusia Pdf
Bab 2 Perancangansumbermanusia
Bab 8 Pengurusan Sumber Manusia Ppt Download
Proses Perancangan Sumber Manusia By Aiman Johari
Proses Perancangan Sumber Manusia Pdf
Topik 3 Perancangan Sumber Manusia Perancangan Sumber Manusia 1 Pengenalan Perancangan Sumber Studocu
Laman Ashaario Perancangan Sumber Manusia
Doc Perancangan Sumber Manusia Noor Aimah Nulhasan Academia Edu
Pdf Pengurusan Sumber Manusia Pengurusan Sumber Manusia Nusrah Yasin Academia Edu
Fungsi Pengurusan Sumber Manusia Amirctzx
Proses Perancangan Sumber Manusia Pdf
Bab 1 Perancangansumbermanusia
Pengurusan Sumber Manusia Ppt Video Online Download
Nota Sumber Manusia Membalik Buku Halaman 1 30 Anyflip
5 2 1 Perancangan Sumber Manusia Membalik Buku Halaman 1 10 Anyflip

